
Lingdata
Overview
Lingua Database is a crowdsourcing mobile app solution to gather different voice and text interpretations as much as possible.This application would also be incentivized to encourage users to contribute more to the database.
Categories
Product Design
Mobile Design
Client
LinguaHub
Problem Statement
LingData is a sister app to LinguaHub AI, designed as a crowdsourced platform for gathering voice and text interpretations of words, sentences, and phrases across numerous languages worldwide.
Key Problems
Limited Language Data
Contextual Nuances
Limited Representation
Lack of Native Speaker Input
Objectives
To tap into the collective knowledge and linguistic diversity of its user base
Create a rich and ever-expanding database of language data
An incentivize app for contribution
User Research
Traditional language learning and translation apps often fail to capture the nuances and evolving nature of languages, leading to outdated translations that lack contextual accuracy. LingData solves this by empowering users to contribute their linguistic expertise through voice and text interpretations, continuously expanding the language data repository.
The app addresses the pain points of limited language representation and lack of native speaker input by incentivizing a diverse user base to participate. The gamified reward system not only encourages consistent contributions but also fosters a vibrant community of language enthusiasts.
By leveraging crowdsourcing and incentivization, LingData ensures up-to-date, contextually accurate translations while promoting linguistic diversity and democratizing language data collection. Users can contribute their language skills while earning rewards, creating a win-win solution for both the app and its engaged community.
Design Process
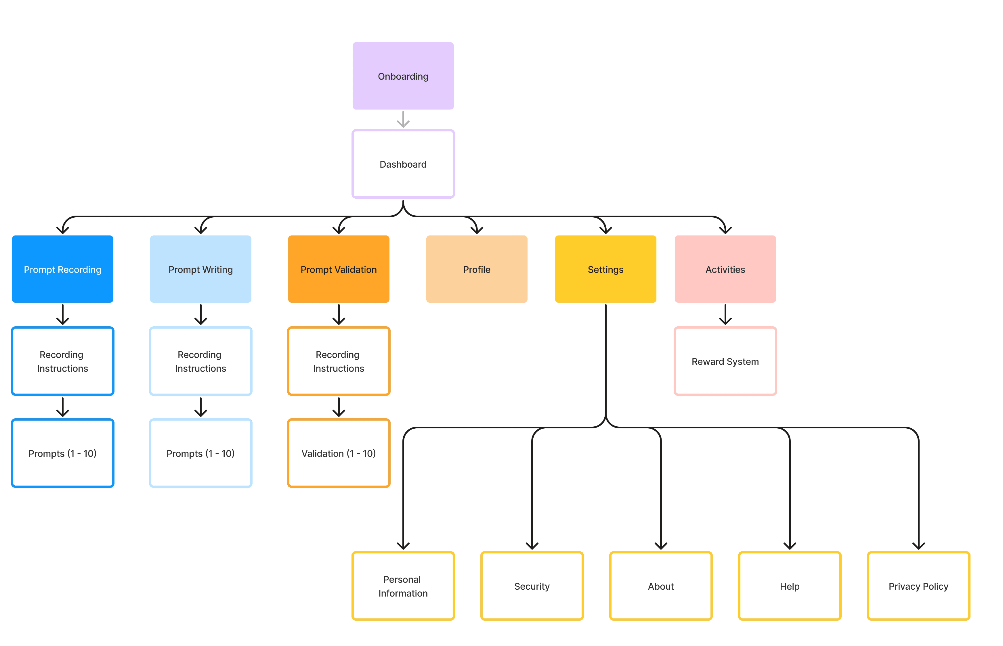
Information Architecture
Wireframes (Lo-Fi)
High Fidelity (Hi-Fi)
Onboarding Screens
Utility Screens
Reward System
Expected Result
Massive Language Data Contribution: LingData's gamified reward system and incentivized model would prove highly effective in encouraging user participation.
Improved Translation Accuracy: By integrating the vast language data that would be collected through LingData, LinguaHub AI would experience a significant boost in translation accuracy, particularly for lesser-known languages and context-specific translations.
Vibrant Language Community: Beyond just data collection, LingData should foster a thriving community of language enthusiasts and experts.
Democratized Language Representation: By incentivizing contributions from native speakers and language experts worldwide, LingData would successfully address the issue of language representation.



















